
本リリースのポイント
(1)田町駅西口駅前の旧森永プラザビルを建て替え、新たな街の顔となるランドマーク物件が着工。
(2)駅前ロータリーの整備や交差点改良、地下鉄バリアフリー通路の新設も併せて実施し、田町駅・三田駅周辺の安全性・快適性が飛躍的に向上。
(3)田町駅西口デッキに直結する好立地に、2駅4路線利用可能なオフィス・商業施設・産業支援施設を備えたミクストユース型開発プロジェクト。
(4)帰宅困難者の一時滞在施設の整備等を通じた田町・三田エリアの防災機能の向上。建物の省エネルギー化を推進し、「ZEB Ready」認証(事務所用途)取得を目指す。
三井不動産株式会社(本社:東京都中央区、代表取締役社長:植田 俊、以下「三井不動産」)、森永乳業株式会社(本社:東京都港区、代表取締役社長:大貫 陽一)、東日本旅客鉄道株式会社(本社:東京都渋谷区、代表取締役社長:喜㔟 陽一、以下「JR東日本」)は、「田町駅西口駅前地区開発事業(以下「本事業」)」が2025年10月1日に着工し、本日起工式が執り行われたことをお知らせします。なお、本事業は、1期工事として2029年3月末に建物が竣工し、2期工事として2033年度に緑地広場の整備を実施し、全体竣工を迎える予定です。
本事業を通じ、田町・三田エリアに発展・成長・賑わいをもたらすとともに、基盤整備を通じたエリアの安全・快適性の向上や防災機能向上を通じ、先進的かつ魅力的な街づくりを推進してまいります。

外観イメージパース(国道15号側)

駅前デッキ広場イメージパース
■駅周辺の大規模な基盤整備により、安全性・快適性を向上させる街づくり
今回の開発では駅まち一体の基盤整備を行います。地上レベルにおいて、交通広場を整備(約1,200平方メートル から約3,000平方メートル へ拡張)し、歩道部の拡幅やバスやタクシーの乗降場の引き込みなどを通じ、歩行者ネットワークの改善を図ります。また、国道15号(第一京浜)に面する交差点をスクランブル化することで、より安全性を高めることに加え、滞留空間の拡張などを通じ、快適性の向上を図ります。さらに、2033年には緑地広場を整備し、住民やワーカー向けの憩い空間を提供します。
2階レベルにおいてはJR田町駅構内の東西自由通路の拡幅と駅前デッキ広場の拡張を予定しており、通勤時のラッシュによる人流の混雑の緩和への取り組みや、都営地下鉄三田駅と接続する地下鉄バリアフリー動線の新設をすることで、田町・三田エリア全体の安心・安全な街づくりに寄与します。駅前デッキ広場は約2,000平方メートル 規模の整備を実施予定です。

国道15号イメージパース(スクランブル交差点化)

交通広場・駅前デッキ広場断面イメージパース

緑地広場イメージパース(2033年度竣工予定)

駅前デッキ広場イメージパース(計画敷地内 商業施設付近)
■2駅4路線利用可能なオフィス・商業施設を備えたミクストユース型開発プロジェクト
本事業は、田町駅西口駅前にある「森永プラザビル」の跡地を中心に、敷地面積約0.6ha、延床面積約9.8万平方メートル となるオフィス・商業施設・産業支援施設を備えたビルを建設する大規模ミクストユース型プロジェクトです。本開発を通じて、交通・産業・街の賑わいの起点となるターミナルの役割を担い、田町・三田エリアにおけるランドマーク物件として街と共に生まれ変わります。
【用途断面図】

■オフィス(6階~23階)
本オフィスは、1フロアが約3,090~3,270平方メートル (935坪/990坪)と田町・三田エリアでも最大級のフロアプレートとなり、JR田町駅西口デッキ直結及び都営地下鉄三田駅とも接続する2駅4路線利用可の抜群のアクセス性により、ワーカーにとって快適なオフィス空間を提供します。また、一部フロアについては森永乳業株式会社が本社移転を計画しております。
■産業支援施設(4階)
4階には、社会課題解決に資するスタートアップの育成・支援拠点として、産業支援施設を整備予定です。田町・三田エリアに集積する大企業・メガベンチャー等との交流や双方の事業機会の獲得を目的に、コミュニティ形成に強みを持ち全国50拠点以上のインキュベーション施設運営を手掛ける株式会社ATOMicaを運営パートナーに迎え、エリア一帯におけるイノベーションのエコシステム形成に取り組んでまいります。

■商業施設(1階~3階)
1階~3階にはJR東日本グループの株式会社アトレが運営する商業施設がオープン予定です。オフィスワーカーや一般来街者の日常の生活を彩る店舗が集まり、田町・三田エリアにさらなる街の賑わいを提供します。

■帰宅困難者の一時滞在施設の整備等により街のBCP機能を向上。省エネルギー化を推進し、事務所用途における「ZEB ready」認証取得を目指す。
本事業における防災機能への貢献として、発災時には帰宅困難者の一時滞在施設の役割も担い、サイネージを活用した災害情報の発信など田町・三田エリアの防災機能を向上させ、安心・安全な街づくりに寄与します。計画建物においては、停電時に中圧ガスによる発電で約1週間程度の電力供給を行い、また、停電・停ガス時でも72時間の電力供給が可能な環境を用意することで、入居企業のBCPをサポート予定です。環境への取組では、建物内に非常用発電機と常用発電機であるコ・ジェネレーションシステムを整備し、電気と熱供給の運用を効率的に行います。また、建物低層部においてパッシブデザインを採用し、全体供用空間を半屋外化することによる高い換気性の確保など、建物の省エネルギー化を推進し、事務所用途における「ZEB ready」認証取得を目指します。
※ZEB(ゼロ・エネルギー・ビルディング)とは「快適な室内環境を実現しながら、建物で消費するエネルギーをゼロにすることを目指した建物」のことです。ZEB Readyは、ZEBを見据えた先進建築物として、外皮の高断熱化及び高効率な省エネルギー設備を備えた建築物であり、再生可能エネルギーを除き、基準一次エネルギー消費量から50%以上の一次エネルギー消費量削減に適合した建築物と定義されます。
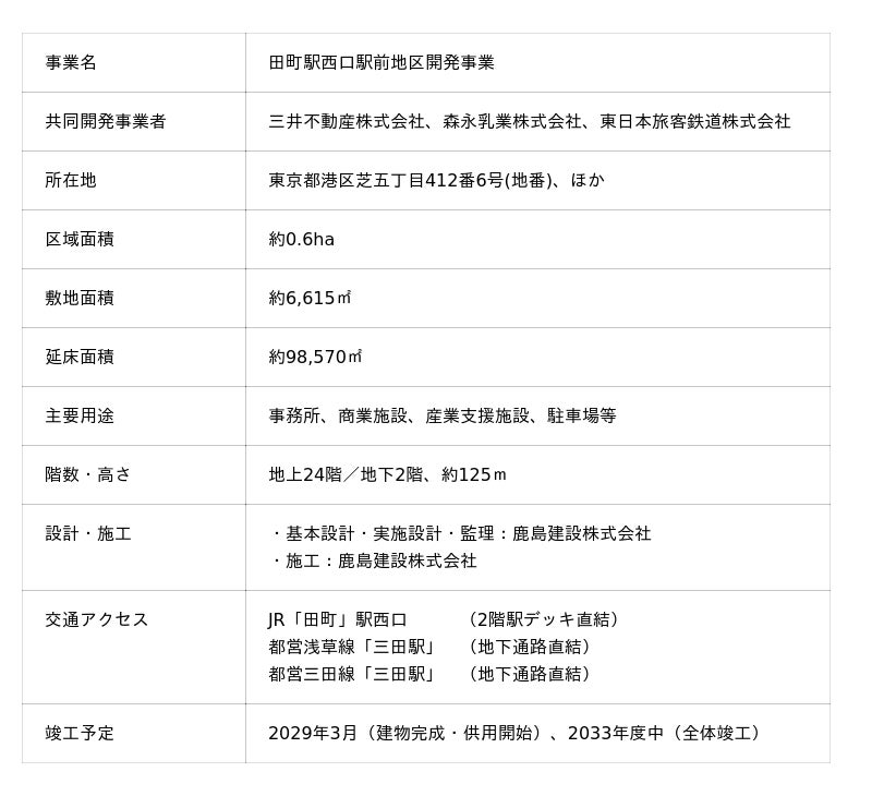
【事業概要】

【位置図】

※本リリースに記載の内容は予定であり、今後変更となる可能性がございます。
■三井不動産グループのサステナビリティについて
三井不動産グループは、「共生・共存・共創により新たな価値を創出する、そのための挑戦を続ける」という「&マーク」の理念に基づき、「社会的価値の創出」と「経済的価値の創出」を車の両輪ととらえ、社会的価値を創出することが経済的価値の創出につながり、その経済的価値によって更に大きな社会的価値の創出を実現したいと考えています。
2024年4月の新グループ経営理念策定時、「GROUP MATERIALITY(重点的に取り組む課題)」として、「1.産業競争力への貢献」、「2.環境との共生」、「3.健やか・活力」、「4.安全・安心」、「5.ダイバーシティ&インクルージョン」、「6.コンプライアンス・ガバナンス」の6つを特定しました。これらのマテリアリティに本業を通じて取組み、サステナビリティに貢献していきます。
【参考】
・「グループ長期経営方針」
https://www.mitsuifudosan.co.jp/corporate/innovation2030/
・「グループマテリアリティ」
https://www.mitsuifudosan.co.jp/esg_csr/approach/materiality/
■JR東日本が推進する「広域品川圏」のまちづくり
JR東日本は、羽田空港の国際化やリニア中央新幹線の整備による交通基盤の進化を見据え、国際交流拠点の実現を目指し、浜松町駅から大井町駅間の東京南エリアの各駅において、事業パートナーや地域の皆さまと連携しながら、駅を中心としたまちづくりを推進しています。そして、この田町駅を含む東京南エリアを「広域品川圏」と位置づけ、各まちの交流 (つなぐ)から新たな価値の共創(つくる)を促進し、東京・全国・世界に向けてひろげることで、東京のさらなる魅力と国際競争力の向上に貢献してまいります。

【参考】
・「大井町駅周辺広町地区開発(仮称)のまちづくり」
https://www.jreast.co.jp/press/2024/20241008_ho03.pdf
企業プレスリリース詳細へ
PR TIMESトップへ
関連記事







