NTT西日本株式会社(代表取締役社長:北村 亮太 以下、NTT西日本)は、通信速度が上り/下り最大概ね10Gbps※1で安定性を追求した大容量データ通信を可能とする「フレッツ 光クロス」(FTTHアクセスサービス)の提供エリア拡大について※2、2025年5月9日公表済みの拡大エリア※3のお申し込み受付開始日を以下の通り決定しました。
※1 ・技術規格上の最大値であり実効速度ではありません。通信品質確保などに必要なデータが付与されるため、実効速度の最大値は技術規格上の最大値より十数%程度低下します。
・通信速度は、端末機器の仕様などお客さまのご利用環境や回線の混雑状況などによって低下します。
※2 2025年5月9日(金)報道発表 「フレッツ 光クロス」の提供エリア拡大について~快適にご利用いただける最大概ね10ギガ光回線を2025年度内に西日本全府県域で提供~
※3 2025年5月9日(金)報道発表にて公表済みの拡大エリアから追加がある箇所を下線にしております。
1. サービス提供拡大エリア及びお申し込み受付開始日
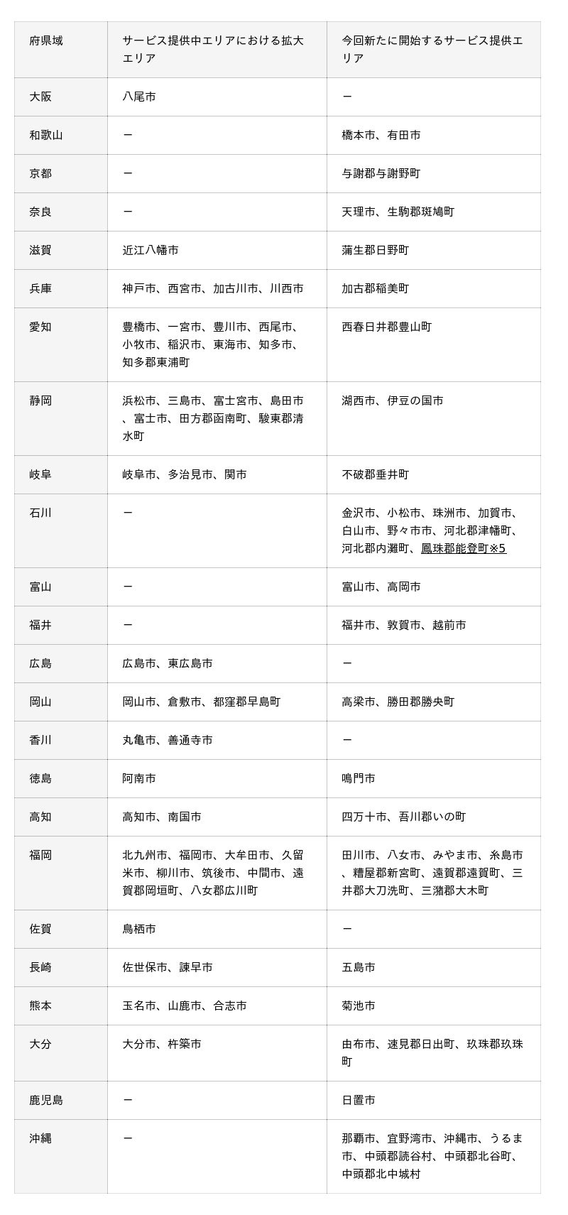
(1)2025年12月8日(月)拡大エリア※4
1.サービス提供拡大エリア

2.お申し込み受付開始日
2025年12月8日(月)
(2)2026年1月26日(月)拡大エリア※4
1.サービス提供拡大エリア

2.お申し込み受付開始日
2026年1月26日(月)
詳細なエリアはこちらをご確認ください。
※4 いずれも表中エリアの一部で提供となりサービス提供エリアの全ての住所でのサービス提供を保証するものではございません。
サービス提供エリアであっても、設備の状況等によりサービスのご利用をお待ちいただく場合や、サービスがご利用いただけない場合がございます。
※5 石川県鳳珠郡能登町のサービス提供詳細は以下も合わせてご確認ください。
(2025年11月11日報道発表 https://www.ntt-west.co.jp/newscms/hokuriku2/14859/hokuriku_n20251111b.pdf)
※ 2025年11月10日(月)時点の提供エリアについては【別紙1】をご確認ください。
2.お申し込み・お問い合わせ先
(1)インターネットによるお申し込み・お問い合わせ
フレッツ光公式ホームページ https://flets-w.com/service/cross/
(2)電話によるお申し込み・お問い合わせ
0120-116116
* 受付時間:午前9時~午後5時まで(土日・年末年始12/29~1/3を除く)
* 携帯電話からもご利用いただけます。
* 電話番号をお確かめのうえ、お間違いのないようにお願いいたします。
* 東日本エリアから発信の場合は「0800-2002116」へお願いいたします。
また、光コラボレーションモデルをご利用される場合は、光コラボレーション事業者さまへ、お申し込み、お問い合わせをお願いいたします。
光コラボレーションモデル事業者さま一覧はこちらをご参照ください。https://flets-w.com/collabo/list/index.php
※ ニュースリリースに記載している情報は、発表日時点のものです。変更になる場合がありますので、あらかじめご了承いただくとともに、ご注意をお願いいたします。
d32702-550-104094237b00a34b812566260b65bb7b.pdf
企業プレスリリース詳細へ
PR TIMESトップへ
-
【グロウナビ】医療ダイエットの総額アンケート調査|20万円以下が最多(40%)、割引利用52%、料金満足は72% -
【残り19日!】祝クラファン目標達成!更なる夢へ向けてネクストゴールのお知らせ「バーボンの本当の美味しさを伝えたい!!」東京バーボンクラブが壮大な夢へ再始動!ネクストゴールは"特別な一本"実現への切符 -
【高島屋】収穫体験・肉・海鮮・スイーツ・絶景など、五感で北海道を味わい尽くす体験が「福袋」に!「北海道駐在バイヤー」がご案内する『バイヤー厳選!食・体験・絶景を巡る、夏の北海道プレミアムツアー』福袋 -
BAドライバーの新たな可能性を引き出すS seriesの最上位モデル「S6000」クロム銅筐体による豊かな響きと濃密な空間表現






