予選応募締切は11月27日15時、本選は2026年2月に開催!
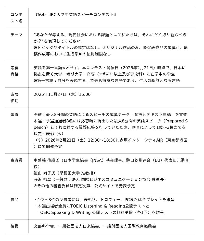
日本でTOEIC(R) Programを実施・運営する国際ビジネスコミュニケーション協会(IIBC)(所在地:東京都中野区中野、理事長:藤沢 裕厚)は、文部科学省、一般社団法人日米協会、一般財団法人国際教育振興会後援のもと、『第4回IIBC大学生英語スピーチコンテスト』の応募受付を開始しました。本コンテストは、全国の大学生に英語スピーチを通じて自分の考えを発信する場を提供し、グローバル人材育成に寄与することを目的に、2023年より開催しています。
応募締切は2025年11月27日(木)15:00です。本選は2026年2月21日(土)に都内にて開催予定で、予選を通過した8名が英語でのスピーチおよび質疑応答を行い、その内容を審査して受賞者を決定します。
コンテスト詳細はこちら:https://www.iibc-global.org/iibc/activity/speech_contest.html

開催概要

過去の本選出場者のスピーチはこちら
https://www.iibc-global.org/iibc/activity/speech_contest/award.html
TOEIC(R) Program
TOEIC(R) Listening & Reading Test、TOEIC(R) Speaking & Writing Tests、TOEIC Bridge(R) Listening & Reading Tests、TOEIC Bridge(R) Speaking & Writing Testsの総称。4つのテストを合わせたTOEIC(R) Programは世界160カ国、約14,000団体で実施されている。
一般財団法人 国際ビジネスコミュニケーション協会
(IIBC: The Institute for International Business Communication)
「人と企業の国際化の推進」を基本理念とし、1986年に設立。
「グローバルビジネスにおける円滑なコミュニケーションの促進」をミッションとし、国内外の関係機関と連携しながらTOEIC(R) Programおよびグローバル人材育成プログラムを展開している。
企業プレスリリース詳細へ
PR TIMESトップへ
関連記事





























