文化庁、国立文化財機構とともに、防災の視点で文化財を守る
〈報道関係のみなさま〉
株式会社朝日新聞社(代表取締役社長CEO:角田克)は、文化庁、国立文化財機構とともに、2026年1月26日(月)、頻発する自然災害や火災から文化財を守る「文化財防災アクション」をスタートしました。シンポジウムや報道、人材育成の支援、奨励賞の創設などに取り組むほか、企業等からの支援による資金調達も目指します。1月26日は、1949年に法隆寺(奈良県斑鳩町)の金堂で火災が起き、内部の壁画が焼損した日であり、文化財防災の原点として1955年に「文化財防火デー」に定められています。

法隆寺の防火訓練(2025年1月26日、奈良県斑鳩町)

文化財防災アクションのロゴマーク
地震や台風など多発する自然災害や火災で被災する貴重な文化財はあとを絶ちません。朝日新聞社と文化庁、国立文化財機構は「文化財防災アクション」を立ち上げ、防災の視点から全国の文化財保護を考える新たな取り組みを始めました。官民が力を合わせ、文化財を未来へ継承するため、災害による文化財の被害を最小限に抑え、被災しても速やかに復旧・復興できる社会を目指して力を尽くします。
具体的な取り組みとして、地域社会の存続に不可欠な文化財を守る大切さを、シンポジウムや報道で訴えます。文化財防災の第一線で尽力する方々に光を当てる奨励賞を創設します。若い世代に関心を深めてもらう教育・人材育成の支援や、企業がこの分野に参入する機運の醸成を図ります。文化財を災害から守る中心的組織として2020年10月に国立文化財機構に設置された文化財防災センターと連携し、文化庁とも協力して取り組みを進めます。
《関係機関のリンク先》
文化庁
国立文化財機構
文化財防災センター
朝日新聞社 寺社文化財みらいセンター
《ご参考》
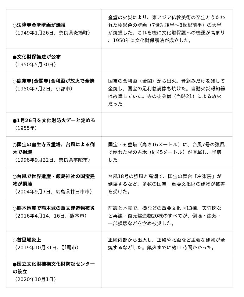
【国内の文化財をめぐる戦後の主な被災事案と文化財保護の流れ】
(○主な被災 ●行政の動き)

企業プレスリリース詳細へ
PR TIMESトップへ
関連記事







