日本承継寄付協会、2025年度「遺贈寄付」に関する実態調査を発表
一般社団法人日本承継寄付協会 / Will for Japan(所在地:東京都文京区、代表理事:三浦美樹、以下「当協会」)は、6回目となる2025年度の遺贈寄付に関する実態調査を実施しました。本調査の結果、遺贈寄付に関する全体的な認知度は年あたり約5%ずつ上昇して6割を超え、70代では84.5%と判明しました。加えて、遺贈寄付検討者の5割以上が遺贈先を選択する際に地域の団体を選ぶ傾向が明らかとなり、地域貢献への意識の高まりが顕著となりました。また、遺贈寄付検討者の60.2%がAIによる相談支援に関心を示しています。

■実施背景
財産の一部を亡くなった後に寄付する「遺贈寄付」について、老後のお金の心配をせずに誰もが実現できる新しい社会貢献として、関心が高まっています。少子高齢化による社会構造の変化等を背景に、日本の富の多くが60代以上の間で循環し若い世代に下りてこないだけでなく、地方と都市部における人口構成比の違いに起因する「資産の転移」が、将来にわたる地域の持続性を左右しかねない構造的な社会課題として指摘されています。今後30年間で相続されると見込まれる金融資産総 額は約650兆円にのぼり、そのうち約2割に相当する約125兆円が地域をまたいで移動するとの試算もあり*1、こうした動きは地域間における富の偏在を一層加速させる可能性があると考えられます。
こうした状況を受け、地方に資金を循環させる手段の一つとしても「遺贈寄付」が注目されています。
日本国内における年間の相続額は、約50兆円にのぼると推計されています。
当協会では、遺贈寄付を日本における新たな寄付文化として根付かせ、推定年間相続額の1%=5,000億円が地域社会の持続的な発展に活かされる未来を目指して活動しています。その活動の柱の一つとして2020年より実態調査を継続しており、本年度で6回目の調査となりました。
*1 三井住友信託銀行2022年11月調査結果 https://prtimes.jp/main/html/rd/p/000000052.000055547.html
■日本における遺贈寄付の寄付額と実行件数の推移
2023年度は、全国で1,142件が実行され約643億円が遺贈寄付されており、昨年度に比べると、金額は倍増し、件数は約10%の伸びを見せている。10年間の経年で見ると、金額には若干のばらつきが見られるものの、認知度の向上や高齢化による死亡者数の増加も相まって、実行件数は増加傾向を維持している。

【国税庁】
■主な調査結果サマリー

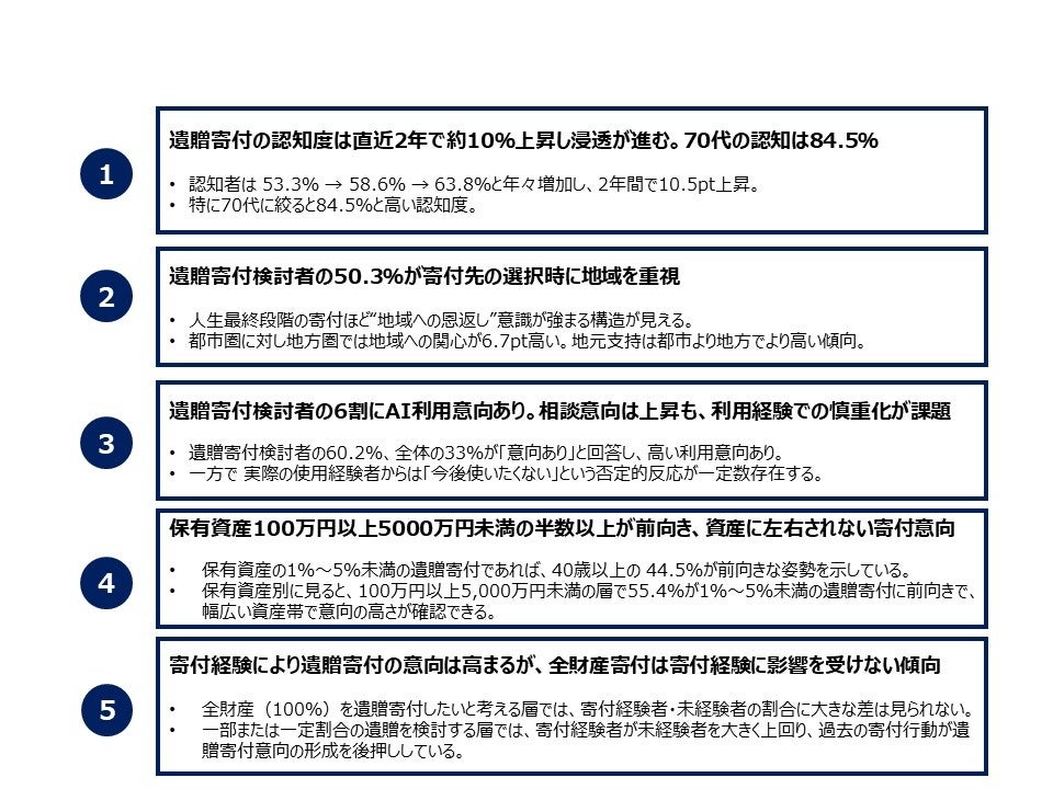
1.遺贈寄付の認知度は直近2年間で10%UPし浸透が進む
特に70代は84.5%が認知遺贈寄付の全体認知度(20代~70代)は調査以降、年々上昇していることが確認されました。2023年には53.3%、2024年には58.6%、そして今回の2025年調査では63.8%と、毎年およそ5%ずつ増加しています。50歳以上のカテゴリーでは、認知されている割合が非認知を上回っており、特に70歳では84.5%が認知しており、この世代では遺贈寄付が周知された状況です。一方で、具体的な内容の理解は2025年調査でも7.4%に留まっており、認知の広がりに比べて理解の深化は十分ではないと想定されます。


2.遺贈寄付検討者の50.3%が遺贈寄付先として地域を重視
20代から70代すべてを対象にした際、都市圏11.7%に対し地方圏は18.4%(6.7pt多い)が「地元の団体を応援したい」と回答しており、地元支持は都市より地方で強まり、生活圏とのつながりが寄付判断に影響していることが分かりました。
また、遺贈寄付検討者の意向として「現在居住している地域の団体を応援したい」「生まれ育った地域の団体を支援したい」と回答した人が50.3%にのぼりました。
遺贈寄付において、地域とのつながりが寄付先選択を左右する重要な要素になっていることがうかがえます。


3.遺贈寄付検討者の6割にAI利用意向あり。相談意向は上昇も、利用経験での慎重化が課題
AIへの相続相談についての利用経験ありは11.4%と回答しており、相続の領域でもAIが利用されていることがわかりました。AI相談への期待値は高く、20代から70代を対象とした調査において全体の33%が「AIへの相談意向あり」と回答しています。
寄付経験者では 43.7%、遺贈寄付検討者では 60.2% と、寄付への関与が深い層ほどAI活用意向が高まる傾向が出ました。
一方で、実際の使用経験者からは「今後使いたくない」という否定的反応が一定数存在し、一般的なAI相談との差分ニーズが浮き彫りになっています。

4.保有資産100万円~5,000万円未満の半数が遺贈寄付に前向き、資産に影響されない寄付意向
20代から70代を対象とした遺贈寄付に関する全体調査の結果、保有資産の1%以上を遺贈寄付として割り当てたいと考えている方は44.5%であることが明らかとなりました。
この数値は、遺贈寄付の認知度と比較すると依然として低い水準にとどまっていますが、保有資産別に見ると、保有資産100万円以上~5,000万円未満の層においては、平均で55.5%の方が遺贈寄付への意向を示していることが分かりました。
一般的に「一部の資産家が多額の寄付を行うもの」というイメージを持たれがちですが、保有資産別に見た場合でも、遺贈寄付に充てる資産の割合に大きな差は見られませんでした。 この結果から、多くの方が「少額であっても社会に貢献したい」と考えていることがうかがえます。

5.寄付経験により遺贈寄付の意向は高まるが、全財産寄付は寄付経験に影響を受けない傾向
一部または一定割合の遺贈寄付を検討する層では、寄付経験者の割合が高く、過去の寄付行動が遺贈寄付意向の形成を後押ししていることが確認されました。
一方、全財産(100%)の遺贈寄付を希望する層では、寄付経験の有無による差は小さく、日頃から寄付をしていない層でも「最初の寄付」として選択され得ることが示唆されます。
また、当協会が実施するフリーウィルズキャンペーンの申請状況からも、実際に遺贈寄付を選択する人の多くが全財産寄付を希望している実態が見えており、意向形成とは異なる要因(家族構成や人生の状況等)が関与している可能性が示唆されます。

■調査概要
調査名:遺贈寄付に関する実態調査
調査方法:Web調査
調査地域:全国
調査対象条件:20代~70代男女
サンプル数:1,000サンプル
調査時期: 2025年11月18 日~11月21日
■一般社団法人日本承継寄付協会 / Will for Japanについて
日本承継寄付協会(Will for Japan)は、今を生きる人々の意志を、次の世代に繋げることを目指しています。遺言は、自分のかけがえのないものと向き合い、自分の意志を未来へ繋ぐことができるライフステージアクションですが、死を連想し忌避されるイメージから日本人の10%しか書いていません。遺言は英語で「Will」といい、その言葉から与えるイメージは真逆のものです。当協会では、遺言にまつわるイメージを払拭するとともに、意志を未来へ繋ぐための「Will」 として活用されるために、誰もが負担なく想いをかたちにできる「遺贈寄付」の理解と普及を推進する取り組みとして、遺贈寄付の専門雑誌「えんギフト」の発行や、専門家の育成、遺言書作成への助成金の提供を行なっています。
所在地:東京都文京区小石川二丁目3番4号第一川田ビル7階
設立:2019年8月
代表理事:三浦美樹
HP:http://www.izo.or.jp
一般社団法人日本承継寄付協会のプレスリリース一覧
https://prtimes.jp/main/html/searchrlp/company_id/63820
■本リリースに関する報道お問い合わせ先
株式会社日本パブリックリレーションズ研究所
TEL:03-5368-0911
E-mail: izo@japan-pri.jp
一般社団法人日本承継寄付協会 広報担当
TEL:03-3868-7011
E-mail:info@izo.or.jp
■主な調査結果サマリー
1.遺贈寄付の認知度は直近2年間で10%UPし浸透が進む。特に70代は84.5%が認知
遺贈寄付の全体認知度(20代~70代)は調査以降、年々上昇していることが確認されました。2023年には53.3%、2024年には58.6%、そして今回の2025年調査では63.8%と、毎年およそ5%ずつ増加しています。50歳以上のカテゴリーでは、認知されている割合が非認知を上回っており、特に70歳では84.5%が認知しており、この世代では遺贈寄付が周知された状況です。
一方で、具体的な内容の理解は2025年調査でも7.4%に留まっており、認知の広がりに比べて理解の深化は十分ではないと想定されます。
2.遺贈寄付検討者の50.3%が遺贈寄付先として地域を重視
20代から70代すべてを対象にした際、都市圏11.7%に対し地方圏は18.4%(6.7pt多い)が「地元の団体を応援したい」と回答しており、地元支持は都市より地方で強まり、生活圏とのつながりが寄付判断に影響していることが分かりました。
また、遺贈寄付検討者の意向として「現在居住している地域の団体を応援したい」「生まれ育った地域の団体を支援したい」と回答した人が50.3%にのぼりました。
遺贈寄付において、地域とのつながりが寄付先選択を左右する重要な要素になっていることがうかがえます。
3.遺贈寄付検討者の6割にAI利用意向あり。相談意向は上昇も、利用経験での慎重化が課題
AIへの相続相談についての利用経験ありは11.4%と回答しており、相続の領域でもAIが利用されていることがわかりました。AI相談への期待値は高く、20代から70代を対象とした調査において全体の33%が「AIへの相談意向あり」と回答しています。
寄付経験者では 43.7%、遺贈寄付検討者では 60.2% と、寄付への関与が深い層ほどAI活用意向が高まる傾向が出ました。
一方で、実際の使用経験者からは「今後使いたくない」という否定的反応が一定数存在し、一般的なAI相談との差分ニーズが浮き彫りになっています。
4.保有資産100万円以上5,000万円未満の半数が遺贈寄付に前向き、資産に影響されない
寄付意向
20代から70代を対象とした遺贈寄付に関する全体調査の結果、保有資産の1%以上を遺贈寄付として割り当てたいと考えている方は44.5%であることが明らかとなりました。
この数値は、遺贈寄付の認知度と比較すると依然として低い水準にとどまっていますが、保有資産別に見ると、保有資産100万円以上~5,000万円未満の層においては、平均で55.5%の方が遺贈寄付への意向を示していることが分かりました。
一般的に「一部の資産家が多額の寄付を行うもの」というイメージを持たれがちですが、保有資産別に見た場合でも、遺贈寄付に充てる資産の割合に大きな差は見られませんでした。 この結果から、多くの方が「少額であっても社会に貢献したい」と考えていることがうかがえます。
5.寄付経験により遺贈寄付の意向は高まるが、全財産寄付は寄付経験に影響を受けない傾向
一部または一定割合の遺贈寄付を検討する層では、寄付経験者の割合が高く、過去の寄付行動が遺贈寄付意向の形成を後押ししていることが確認されました。
一方、全財産(100%)の遺贈寄付を希望する層では、寄付経験の有無による差は小さく、日頃から寄付をしていない層でも「最初の寄付」として選択され得ることが示唆されます。
また、当協会が実施するフリーウィルズキャンペーンの申請状況からも、実際に遺贈寄付を選択する人の多くが全財産寄付を希望している実態が見えており、意向形成とは異なる要因(家族構成や人生の状況等)が関与している可能性が示唆されます。
■調査概要
調査名:遺贈寄付に関する実態調査
調査方法:Web調査
調査地域:全国
調査対象条件:20代~70代男女
サンプル数:1,000サンプル
調査時期: 2025年11月18 日~11月21日
■一般社団法人日本承継寄付協会 / Will for Japanについて
日本承継寄付協会(Will for Japan)は、今を生きる人々の意志を、次の世代に繋げることを目指しています。遺言は、自分のかけがえのないものと向き合い、自分の意志を未来へ繋ぐことができるライフステージアクションですが、死を連想し忌避されるイメージから日本人の10%しか書いていません。遺言は英語で「Will」といい、その言葉から与えるイメージは真逆のものです。当協会では、遺言にまつわるイメージを払拭するとともに、意志を未来へ繋ぐための「Will」 として活用されるために、誰もが負担なく想いをかたちにできる「遺贈寄付」の理解と普及を推進する取り組みとして、遺贈寄付の専門雑誌「えんギフト」の発行や、専門家の育成、遺言書作成への助成金の提供を行なっています。
所在地:東京都文京区小石川二丁目3番4号第一川田ビル7階
設立:2019年8月
代表理事:三浦美樹
HP:http://www.izo.or.jp
一般社団法人日本承継寄付協会のプレスリリース一覧
https://prtimes.jp/main/html/searchrlp/company_id/63820
■本リリースに関する報道お問い合わせ先
株式会社日本パブリックリレーションズ研究所
TEL:03-5368-0911
E-mail: izo@japan-pri.jp
一般社団法人日本承継寄付協会 広報担当
TEL:03-3868-7011
E-mail:info@izo.or.jp
企業プレスリリース詳細へ
PR TIMESトップへ
関連記事







