植物発電や宇宙体験で橋本のまちづくりに取り組みます

県では、ベンチャー企業の成長を加速させるため「ビジネスアクセラレータ-かながわ(BAK)」の取組により、大企業等とベンチャー企業によるオープンイノベーションを促進するとともに、事業化の支援を行っています。
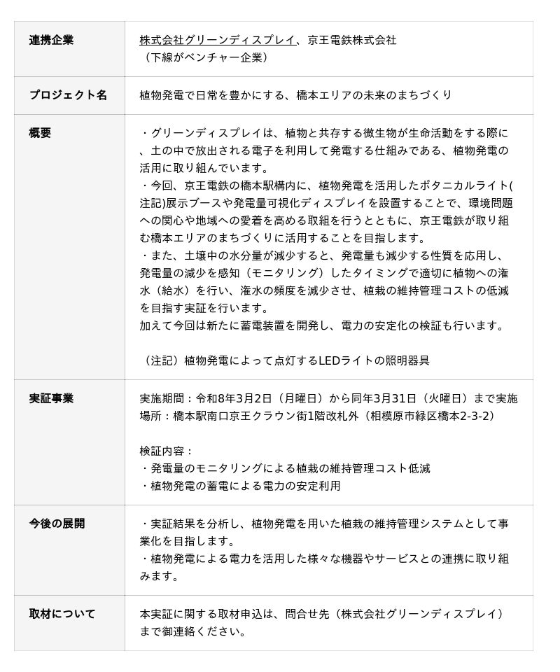
このたび、令和7年度に支援する次の2つの連携プロジェクトが実証事業を行いますので、お知らせします。
取組の概要(その1)



取組の概要(その2)



(注記)(取組1)は令和7年10月15日記者発表における採択プロジェクト、(取組2)は県のマッチング支援により創出したプロジェクト。
【参考1】株式会社グリーンディスプレイ
住所:東京都世田谷区三宿 2-15-14
設立:平成7年10月
代表:代表取締役 望月 善太
事業内容:植栽の設計・施工・管理、季節催事の企画・施工、リテールショップの企画・運営
URL:https://www.green-display.co.jp/
【参考2】株式会社amulapo
住所:東京都新宿区若松町35-15 第一村田ビル201
設立:令和2年2月
代表:表取締役 田中 克明
事業内容:AR、VR、ロボット、AI等による宇宙体験コンテンツの制作
URL:https://www.amulapo-inc.com/
【参考3】ビジネスアクセラレーターかながわ(BAK)
県内に拠点を持つ大企業等とベンチャー企業による連携プロジェクトを創出するとともに、オープンイノベーションに向けたコミュニティ形成を目的として、大企業等・ベンチャー企業・研究機関・支援機関等が参画する協議会「ビジネスアクセラレーターかながわ(BAK)」を運営する取組。県内で、積極的にオープンイノベーションに取り組むことを希望する企業を随時募集中。
https://www.pref.kanagawa.jp/docs/sr4/cnt/f537611/bak01.html
問合せ先
神奈川県産業労働局産業部
ベンチャー支援担当課長 永井
電話045-285-0213
産業振興課新産業振興グループ 上野
電話045-210-5636
(取組(その1)の実証の取材申込に関すること)
株式会社グリーンディスプレイ 担当 大塚
電子メール j.otsuka@green-display.com
(取組(その2)の実証の取材申込に関すること)
株式会社amulapo 代表取締役 田中
電子メール contact@amulapo-inc.com
企業プレスリリース詳細へ
PR TIMESトップへ
関連記事







