
1月27日、おにぎりを愛する人・自治体・企業が大集結した一般社団法人おにぎり協会が主催する~自治体・企業・個人の連携で、おにぎりを世界の主食に~『おにぎりサミット(R)2026』が開催された。
イベントはおにぎり協会代表中村祐介理事による、「おにぎりサミット開幕宣言」からスタート。
本年から新たにスタートした「おにぎりサミット 名産品マルシェ」でおにぎりを提供しているおにぎりぼんごの右近由美子氏と、おにぎり浅草宿六の三浦洋介氏の2名が登壇し、第1回目から参加している二人ならではの熱いおにぎりトークが繰り広げられた。
続いてのコーナーでは、お笑い芸人のなかやまきんに君と餅田コシヒカリが登壇。どのくらいおにぎりが好きかという問いに、きんに君は「僕はおにぎり、この筋肉と同じくらい大好きです。パワー---!」と回答し、会場から拍手が沸き起こった。おにぎりサミット初回から参加し、今回で3回目の登壇となる餅田は「今年で3回目の出演となるので、もうレギュラーだと思っています! そして、私事ですが、先日結婚しました。おにぎり協会さんに見てもらいたくて、ウェディングフォトではおにぎりを片手に写真を撮りました」結婚報告を行うと、会場は温かな祝福の声に包まれた。
続いておにぎり最新人気調査ランキング トップ3※1が発表された。このランキングは、コンビニ各社のアンケート調査により決定。1位がツナマヨ、2位鮭、3位昆布と昨年と変わらない順位となった。餅田は「ツナマヨはもう殿堂入りでいいのではないでしょうか」とリアクションすると、すかさず、きんに君は挙手をしながら「ツナマヨはもう殿堂入りでいいのではないでしょうか」とリピート。餅田の発言が良い発言だったから、自分の手柄にしようとボケる一幕もあり、会場を沸かせた。
「2026年おにぎりトレンド発表」※2では、日本のおにぎりが世界的に普及していくという「世界食化」、日常的に食べる低価格帯のおにぎりと高級なご褒美的おにぎりの二極化が進む「二極完成」、1個で食事が完結する満足感の高い大型おにぎり「完結おにぎり」の3つが発表された。
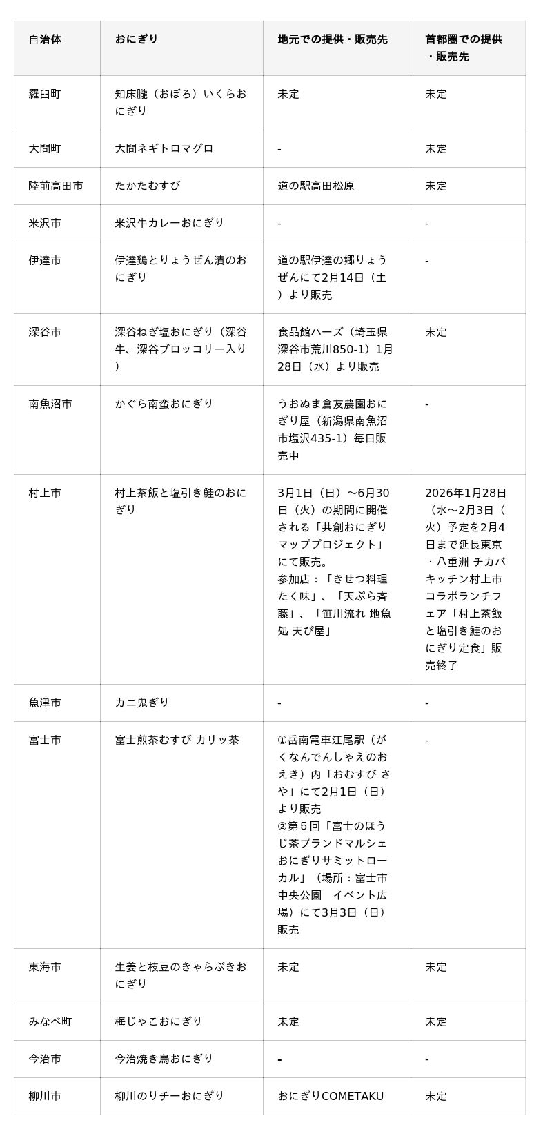
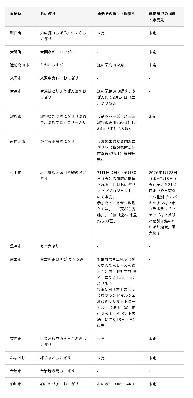
終盤には、各自治体のオリジナルおにぎりの発表と試食が行われ、14種類のおにぎりがステージに登場。それぞれ一つずつ試食をすることになり、餅田は新潟県南魚沼市のかぐら南蛮おにぎりを試食。「お米の甘さと、かぐら南蛮のピリッとした辛味が一体化していて、シンプルだけど究極。最強のおにぎりです!」と幸せそうにおにぎりをほおばった。
続くきんに君は、北海道羅臼町「知床朧いくらおにぎり」をセレクト。おにぎりに乗っているいくらの量が物足りなかったのか、急遽、町長へ“追いいくら”を直談判する事態に。
町長から快諾を得たきんに君は、お馴染みの楽曲『It's My Life』に合わせて「よいしょーー!!!」と威勢よく掛け声を上げたものの、実際に投入したのはスプーンわずか1さじ。そのあまりの少なさに、会場からは「全然かけないじゃないですか!」と一斉にツッコミを受ける一幕もあり、会場は大きな笑いに包まれた。
続く2回目では「ヤーーーー!!!」の掛け声で、大量のいくらがはいっている器をひっくり返したが、くっついてしまい一粒も落ちないというハプニングも。最後は、れんげでいくらをすくい、「知床朧いくらおにぎり スペシャル”追い”いくらトッピング」が完成。自分でつくったおにぎりを食べ「口の中に贅沢が広がりまくっています」とコメント。司会から「パワー感じますか?」の振りに「ん?あ、自分のギャグ忘れてた! 忘れるくらいおいしいおにぎりでした。パワーーー!!」と締めくくり、イベントは大盛況のうちに幕を閉じた。


※1:【コンビニおにぎり人気調査2025】記事はこちら
※2:【おにぎりトレンド予測2026】記事はこちら
■おにぎりサミット共同宣言(2026)
「おにぎりサミット(R)」当日は、イベント会場とは別で各自治体の首長が集まったカンファレンスも実施。地域食材や食文化の価値を高め、地域経済と暮らしの質の向上を目指すため、「おにぎりサミット共同宣言」を全会一致で採択した。「おにぎりを核とする食文化が、地域の農業・産業・観光・教育・防災に波及する価値を有することを共有し、地域資源の魅力発信と持続可能な食の循環の形成に向け、相互に連携する。また、おにぎりサミットという連携の枠組みのもと、各自治体の取組を結び、優良事例の横展開と共同発信を進めることで、単独では実現が難しい規模の社会的インパクトの創出・拡大を目指す。」(「おにぎりサミット共同宣言(2026)」)
共同宣言では、「地域の魅力発信や関係人口の拡大」、「食育など次世代への継承」、「防災・備蓄・物流の観点から地域の食のレジリエンス向上に質する取組を共有」、「企業・大学・行政等との共創により販路拡大など地域課題解決の実装」、「取組・成果・課題を共有し、社会的インパクトを拡大」といった5つの方針が明記されている。
おにぎり協会が運営するWEBメディア「Onigiri Japan」ではおにぎりサミット(R)で発表されたトークセッションのレポートや各自治体との取り組みをはじめ、おにぎりに関する様々な情報を配信中。
https://www.onigiri-japan.com/
■事後販売について
【バレンタインおにぎり】
「おにぎりサミット」当日にはタレントの本間日陽さんが試食し「生ハムなどが全部合わさって楽しめる洋風な新しいおにぎりですね。かめばかむほど生ハム、チーズ、バジルの香りが抜けていく感じが好きです。」とコメント。
▼販売詳細
販売店舗:ONI&Co. Tokyo Lab.
住 所:東京都渋谷区本町1-7-1 森川ビル1階
期 間:2月12日(木) ~ 2月14日(土)
価 格:480円(税込)

■そのほかおにぎりの事後販売について

■おにぎり協会について
おにぎり協会は、おにぎりを日本が誇る「ファストフード」「スローフード」「ソウルフード」と位置づけ、その文化的背景を含めて国内外に発信することを目的に活動しています。おにぎりを単なる食品ではなく、地域の歴史や一次生産、暮らしの知恵が凝縮された日本固有の食文化として捉え、その魅力と奥深さを多くの方々に伝えることを目指しています。さらに、その価値を次世代につなぐため、関連する事業やプロジェクトにも積極的に参画し、持続的な発展に向けた取り組みを広げています。おにぎりを通じて地域と地域、人と人をつなぎ、新しい価値や体験を生み出しながら、日本の食文化の理解促進とその未来づくりに努めています。
https://www.onigiri.or.jp/
Rice Style Media
おにぎりジャパン
https://www.onigiri-japan.com/
SNS
公式X:https://twitter.com/OnigiriSociety
公式Instagram:https://www.instagram.com/onigirisociety/
公式Facebook:https://www.facebook.com/OnigiriSociety/
企業プレスリリース詳細へ
PR TIMESトップへ
関連記事


























