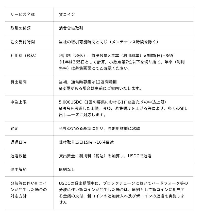
当初募集は年率10%でご提供、通常時は年率5%程度予定
SBIホールディングス株式会社(本社:東京都港区、代表取締役会長兼社長:北尾 吉孝)の連結子会社で暗号資産交換業を営むSBI VCトレード株式会社(本社:東京都港区、代表取締役社長:近藤 智彦、以下「当社」)は、2026年3月19日より、「USDCレンディング」サービスを国内のライセンス業者で初めて開始することをお知らせいたします。「USDCレンディング」は、米ドル価格に連動する電子決済手段(ステーブルコイン)である「ユーエスディーシー(USDC)」をお客様から当社に貸し出していただき、その対価として利用料(賃借料)を受け取れるサービスです。
当初募集は開始を記念して12週間満期で10%の年率で提供し、通常時でも一般的な米ドルの外貨定期預金※2を上回る12週間満期で5%程度※3の高い年率で提供予定です。

当社では、国内で唯一、一般のお客さま向けにステーブルコインの流通・取引サービスを提供できる電子決済手段等取引業者のライセンスを保有し、2025年3月26日より米ドル価格に連動するステーブルコインであるUSDCを当社の取引サービスを通じて取り扱っております。
USDCは、潤沢な流動性を持つ米ドル及び米ドル建資産によって裏付けられたデジタル資産です。裏付け資産は信頼性の高い金融機関に保管され、第三者機関による月次の証明報告が実施されることで、優れた透明性が確保されています。ステーブルコイン(USDC)の貸借取引(以下「USDCレンディング」)は、ブロックチェーンならではの性質を生かすとともに、総合金融グループであるSBIグループの金融ノウハウを活用することで年率5%程度※3で提供予定です。
この機会に、USDCを国内で唯一取り扱える当社だからこそ実現できた新しい米ドル運用の選択肢を、ぜひお試しください。
【特長】
特長1 安定的に高水準な年率を提供
銀行の米ドルの外貨預金の場合、日本円から米ドルの外貨預金をスタートさせる際等の優遇金利を除き、一般的な利回りは年率0.01%~4%程度の水準となります。一方で、USDCレンディングであれば、より安定して高水準な年率を提供可能です。

特長2 少額であれば非課税※4
銀行の外貨預金の利息は、所得に関係なく一律20.315%の源泉分離課税ですが、USDCレンディングの収益は雑所得として総合課税扱いとなります。USDCレンディング1回募集あたりの応募上限額は5,000USDCになりますので、他の雑所得ががない等の一定の条件を満たせば、年間の雑所得額が20万円以下に抑えられることから、課税対象外になります。「まずは少額からはじめたい」「初めて米ドル建資産運用をする」方にもぴったりです。

特長3 初めての方でも簡単な運用手続き
USDCレンディングはUSDCを貸し出すだけで利用料(賃借料)=運用収益を得られる仕組みのため、貸出期間中に特段のお手続きは必要ありません。初めての方でも簡単に運用をスタートいただけます。
【サービス概要】

※1 金融庁・財務局に登録された暗号資産交換業者で国内初。
※2 当社調べ(2026年3月13日時点)。詳しくは各金融機関ウェブサイトをご覧ください。
※3 マーケット環境により年率は変動します。状況に応じ新規募集を停止することがあります。また、USDCレンディングは、外貨預金ではありません。
※4 課税条件は個人の所得状況により異なります。詳細は税理士や所轄税務署にご相談ください。
<ご注意事項>
1. 当社の取り扱うステーブルコイン(USDC)は、本邦通貨又は外国通貨ではありません。
また、特定の国家によりその価値が保証されているものではありません。
2. USDCレンディングはお客さまが当社にUSDCを貸し出し、当社がそのお客さまに対して、お客さまより借り入れたUSDCと同じ種類、数量のUSDCを返還する消費貸借取引であり、かかるUSDC取引における当社のお客さまからのUSDCの借入れは、資金決済に関する法律第2条第10項第3号所定の「他人のために電子決済手段を管理すること」に該当しません。
3. 1募集あたりの申し込みUSDC数量上限は5,000USDCとさせていただきます。また、1募集あたりの申し込み回数は1回までとなり、複数申し込みは受け付けておりません。
なお、当社へ貸し出しできるUSDCは、1募集当たり原則100万円以下となります。
4. USDCレンディングのリスクについて
(1)当社の破綻によるリスク
当社がお客さまより借り受けたUSDCは、資金決済法に基づく分別管理の対象外となります。
そのため、当社が破綻した場合、お客さまが当社に貸し出したUSDCの全部又は一部の返還を受けられないリスクがあります。
なお、当社は、お客さまより借り入れたUSDCを転貸することがありますが、当該USDCの転貸取引の管理は当社が全ての責任を負うため、当社が破綻しない限りにおいて、お客さまに影響が及ぶことはありません。
(2)売却等及び中途解約がなされないことによる価格変動リスク
USDCレンディングは、お客さまが貸出開始日から満期日まで当社にUSDCを貸し出すため、契約期間中は当該USDCの売却・譲渡・担保設定などの処分をすることができません。
また、原則としてUSDCレンディングを中途解約することができません。
そのため、契約期間満了日までの前に対象USDCの価格が上昇した場合でも値上がり益を実現できず、同様に下落した場合でも売却することができません。
5. その他ご注意事項
(1)募集上限を超える申し込みをいただいた場合、先着順でのご案内となります。
(2)外部より当社に100万円以上のUSDCを入庫いただく場合、反映までにお時間をいただきます。特に土日祝はお時間を要することがございます。
(3)法令順守に基づき、販売所でのUSDC販売、外部からのUSDC入庫反映を停止することがあります。
(4)想定を超える円安となった場合、法令順守に基づき貸出を実行しない可能性があります。
【SBI VCトレードについて】
SBI VCトレードは、「暗号資産もSBI」のスローガンのもと、国内最大級のインターネット総合金融グループであるSBIグループの総合力を生かし、暗号資産取引におけるフルラインナップサービスを提供しております。暗号資産交換業者・第一種金融商品取引業者・電子決済手段等取引業者として高いセキュリティ体制のもと、暗号資産の売買にとどまらない暗号資産運用サービスや法人向けサービスの展開、さらにステーブルコインのユーエスディーシー(USDC)の国内初の取扱い開始など、「顧客中心主義」に基づく革新的なサービス・ビジネスを創出してまいります。
公式サイト:https://www.sbivc.co.jp/
X(旧Twitter):https://x.com/sbivc_official
当社ではSBIグループが掲げる「顧客中心主義」のもと、お客さま視点に立ったサービスを実現してまいります。今後ともご愛顧賜りますよう、お願い申し上げます。
以上
(SBI VCトレード株式会社)
<暗号資産及び電子決済手段を利用する際の注意点>
暗号資産及び電子決済手段は、日本円、米ドルなどの「法定通貨」とは異なり、国等によりその価値が保証されているものではありません。
暗号資産及び電子決済手段は、価格変動により損失が生じる可能性があります。
外国通貨で表示される電子決済手段については、為替レートの変動により、日本円における換算価値が購入時点に比べて減少する可能性があります。
暗号資産及び電子決済手段は、移転記録の仕組みの破綻によりその価値が失われる可能性があります。
当社が倒産した場合には、預託された金銭及び暗号資産及び電子決済手段を返還することができない可能性があります。
暗号資産及び電子決済手段は支払いを受ける者の同意がある場合に限り、代価の支払いのために使用することができます。
当社の取り扱う暗号資産及び電子決済手段のお取引にあたっては、その他にも注意を要する点があります。お取引を始めるに際してはサービスごとの「サービス総合約款 」「暗号資産取引説明書(契約締結前交付書面)」「電子決済手段取引説明書(契約締結前交付書面)」等をよくお読みのうえ、取引内容や仕組み、リスク等を十分にご理解いただきご自身の判断にてお取引くださるようお願いいたします。
秘密鍵を失った場合、保有する暗号資産及び電子決済手段を利用することができず、その価値を失う可能性があります。
商号 : SBI VCトレード株式会社
第一種金融商品取引業: 関東財務局長(金商)第3247号
暗号資産交換業 : 関東財務局長 第00011号
電子決済手段等取引業: 関東財務局長 第00001号
加入協会 : 一般社団法人 日本暗号資産等取引業協会(会員番号1011)
企業プレスリリース詳細へ
PR TIMESトップへ
関連記事







