グループ内の東京個別指導学院との連携強化により、教室網を拡大してさらに「通いやすく」進化 「自分らしい学びの通信制」×「手厚い個別指導」によるハイブリッドな生徒サポートも開始
株式会社ベネッセコーポレーション(本社:岡山県岡山市、代表取締役社長:岩瀬大輔、以下:ベネッセ)が運営する通信制サポート校「ベネッセ高等学院」および中学生向けフリースクール「ベネッセ高等学院 中等部」(以下、中等部)※1は、多様化する生徒の進路希望にさらにきめ細かく応えるため、グループ内の株式会社東京個別指導学院(本社:東京都新宿区、代表取締役社長:松尾茂樹、以下:東京個別指導学院)との連携を強化し、拠点拡大と指導プログラムの強化をはかります。
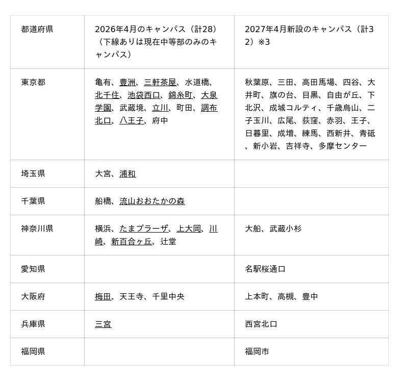
ベネッセ高等学院および中等部は、2026年4月現在、東京個別指導学院などベネッセグループの教室の昼間の時間帯を活用する形で全国28キャンパス※2を展開していますが、この教室間の連携を2027年4月に向けより強化し、東京都内の拠点を現在の14拠点から38拠点へと拡大します。また、その他府県でも初展開となる愛知県、福岡県を含む8拠点を拡大し、全国においては計60拠点へとキャンパスを拡大します。さらに、今回はキャンパス数の拡大にとどまらず、希望に応じて東京個別指導学院において生徒の状況を連携した手厚い個別指導を受けられるようにするなど生徒の指導プログラム面における連携もスタートします。
※1:「ベネッセ高等学院 中等部」は、学校教育法第一条に定める中学校ではありません。現在、在籍されている中学校に在籍したまま、当中等部で学んでいただく形になります。
※2:2026年4月時点の28拠点では、「ベネッセ高等学院」と「ベネッセ高等学院 中等部」が併設のキャンパス、「ベネッセ高等学院 中等部」のみのキャンパスがあります。

■2027年4月からの「ベネッセ高等学院」および「ベネッセ高等学院 中等部」の拠点体制
2026年4月現在の28キャンパス(一部中等部のみ展開の拠点含む)を、2027年4月からは全国60キャンパス(都内は38)まで拡大するとともに、全拠点をベネッセ高等学院と中等部を併設化する形で設置計画中です。生徒にとって自宅から通いやすい、「まなびのサードプレイス」としての利便性を高めます。

※3:2027年度 高等学院開校予定の新キャンパスは設置計画中です。
■連携強化の背景:通信制を選択する生徒のニーズ多様化
ベネッセ高等学院および中等部では、2025年の通信制サポート校からのスタート以降、ベネッセがこれまで培ってきたオンライン教材やプログラム、「進研ゼミRouteBe」などを活用し、担任やメンターによる手厚いサポート体制を特色に、通学/オンラインどちらも選択可能な「新しい学びのインフラ」を目指して生徒の日々の学習や将来の多様な進路実現を支援してきました。
そして、こうした事業展開のなか、社会全体で通信制を選ぶ生徒の増加に伴い、「より自宅から通いやすい場所にキャンパスが欲しい」「難関大進学に向けて個別指導も受けたい」という利便性と専門性の両立を求める声が高まってきたことを実感しています。
このような保護者・生徒のニーズを受け、このたび同じグループ内の東京個別指導学院との連携をさらに強化し、ベネッセ高等学院および中等部が持つ強固なサポート体制はそのままに、生徒が自宅から無理なく通える距離にある「通いやすいキャンパス網」の拡大と、より高度な進路実現を可能にする「生徒の状況を連携した手厚い対面指導」の導入を決定しました。ベネッセグループの培ってきた教育事業のリソースをフル活用し、充実した学習サポートをベースに、日々の学習管理から難関大進学の個別対策までを一気通貫でサポートする環境を整えてまいります。
■今回の「東京個別指導学院」との連携強化による取り組み概要
2027年4月より、ベネッセ高等学院および中等部の学習キャンパスを都内最多クラスとなる38拠点(全国60拠点)へと大幅に拡大するとともに、東京個別指導学院との連携によるハイブリッドな生徒の指導プログラム提供もスタートします。これにより、都内に住む生徒は東京個別指導学院の教室で、希望に応じて生徒の状況を連携した手厚い対面指導を受けられるようになります。(その際、ベネッセ高等学院生徒向けの優待制度を活用でき、経済的負担も軽減できます)
1.圧倒的な通いやすさを実現する「都内38拠点へのキャンパス拡大」
東京都内に24キャンパスを新設し、計38拠点へと拡大するほか、全国60拠点にキャンパス体制を拡充し、自宅から通いやすい「まなびのサードプレイス」として生徒の通学の利便性を大きく高めます。
2.生徒の学習状況などを連携することにより個別最適化する「ハイブリッド型教育体制」
ベネッセ高等学院および中等部の担任と東京個別指導学院の講師がチームとなって伴走。模試結果や学習状況など生徒の状況を密に連携し、日々の学習サポートからニガテ克服の対面指導までをシームレスにつなぐ最適な学習を実現します。
3.より高い目標にも届く「進学指導とキャリア教育の充実」
ベネッセ高等学院の進路指導に東京個別指導学院の大学受験ノウハウを融合。基礎から難関大対策までの個別カリキュラムで学力を引き上げ、職業体験などの独自プログラムとも連動して将来を見据えたキャリア形成を支援します。
■進化するベネッセ高等学院について ~ベネッセ高等学院 学院長・上木原孝伸より
ベネッセ高等学院および中等部では開校以来、当日にオンラインへ出席を切り替えられるなど、柔軟な通学体制を整えてまいりました。それでも現場で繰り返し耳にしたのは、「もう少し近くにキャンパスがあれば」という声でした。学びの場にリアルに通いたい子にとって通学距離の負担は、どんなに仕組みを工夫しても埋められない壁がありました。
今回、東京個別指導学院との連携強化により、都内38拠点への拡大に加え、これまでキャンパスのなかった兵庫・愛知・福岡にも新たな場所が生まれます。通学距離の負担が減ることで体調の波に左右されることも軽減されます。
さらに、進研ゼミをはじめとした充実した学習環境はそのままに、必要に応じて手厚い講師の個別指導も受けられる仕組みを実現しました。この組み合わせで一人ひとりに応じた「その子の一番伸びる学び方」により近づけていけると考えています。

上木原 孝伸(かみきはら たかのぶ)
教育企業で講師として17年間教壇に立ち、教科指導や教室運営に携わった後、通信制高校の開校準備から参画、同校の副校長を4年間務める。その後、発達に特性があるお子さまとそのご家庭にマッチする環境のコンサルティングサービスの責任者を務めた後、ベネッセコーポレーションに入社。ベネッセ高等学院学院長に就任。
■説明会開催について
本施策の詳細を含めた、当学院の教育体制をお伝えする説明会を以下の日程で開催いたします。進路をご検討中の生徒・保護者の皆様はぜひご参加ください。
※詳細な時間はベネッセ高等学院および中等部のWebサイトにてご案内いたします。
開催形態開催日
オンライン説明会
・2026年4月23日(木)19:00~
・2026年4月25日(土)13:00~
・2026年5月8日(金)19:00~
オフライン説明会
2026年5月24日(日)開催(会場:ベネッセ高等学院 自由が丘キャンパス)
■「ベネッセ高等学院」および「ベネッセ高等学院 中等部」について
多様化する学びのニーズに応えるためにベネッセが2025年から取り組みを開始しました。高校生を対象とした通信制サポート校「ベネッセ高等学院」と、中学生を対象としたフリースクール「ベネッセ高等学院 中等部」の二つのプログラムを提供しています。
生徒には、ベネッセがこれまで培ってきた教育サービスのノウハウを活用し、担任やメンターによるサポート体制のもと、日々の学習や将来の進路について支援します。
「ベネッセ高等学院」および「ベネッセ高等学院 中等部」では、本事業を通じて、学びの多様性に対応し、子どもたち一人ひとりが自分らしい学びの場と学び方を選び取り、将来の可能性を大きく広げていくことを支援してまいります。
【関連情報】
- ベネッセ高等学院Webサイト:https://gakuin.benesse.co.jp/
- ベネッセ高等学院 中等部 Webサイト:https://gakuin.benesse.co.jp/chu
- Xアカウント:https://x.com/begakuin0417
企業プレスリリース詳細へ
PR TIMESトップへ
関連記事





















